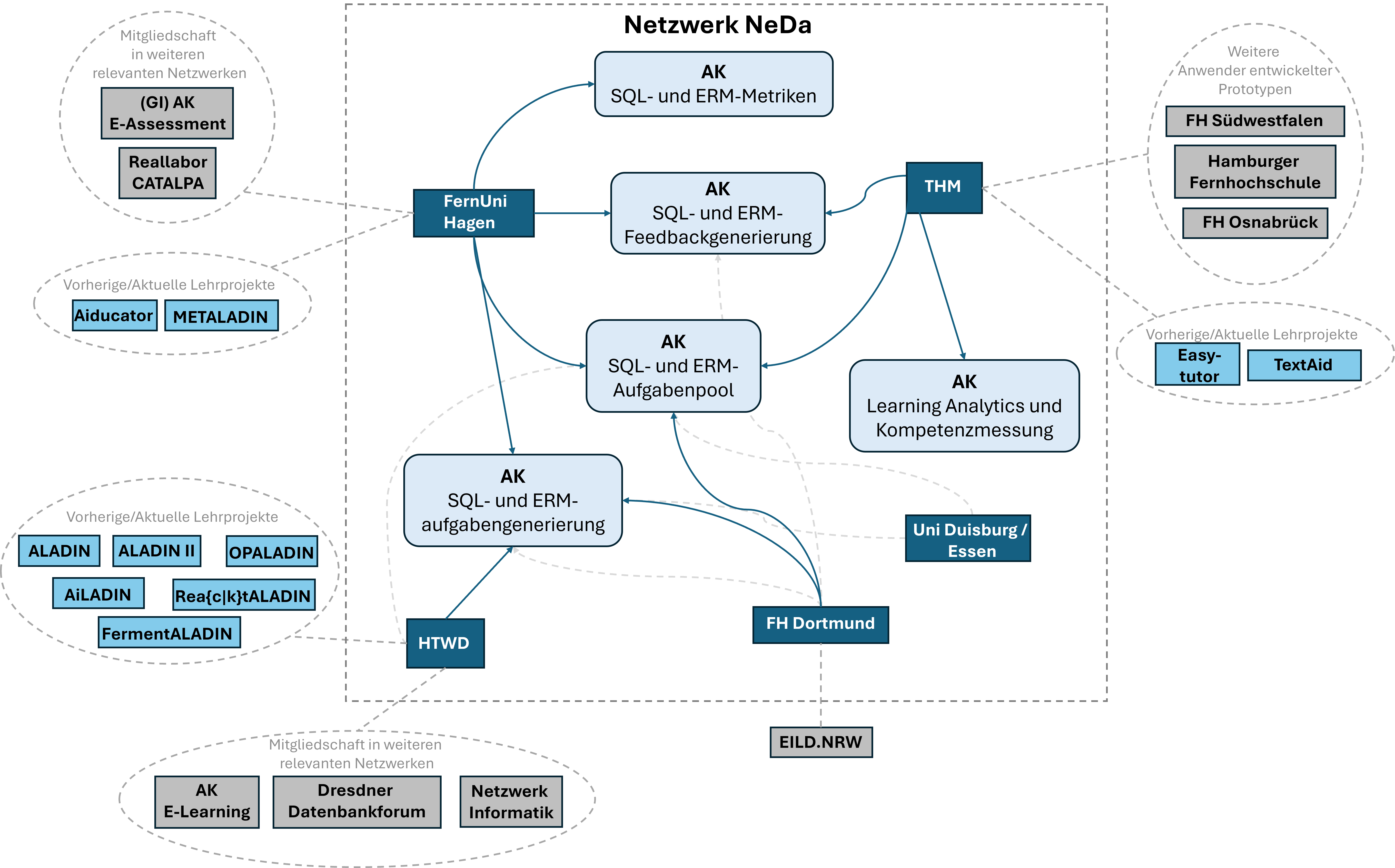
Netzwerk Datenbanklehre

Das Netzwerk Datenbanklehre hat sich aus den geteilten Bedarfen an die Datenkbanklehre mehrerer Hochschulen gegründet. Das Netzwerk tauscht sich regelmäßig - im ca. 1-monatigen Rythmus - über didaktische Anforderungen, wahrgenommene Aufgabenkomplexität, typische Fehler und geeignete Formen des Feedbacks an Studierende und vieles weitere aus. Im Zentrum steht dabei derzeit die Arbeit mit SQL- und Modellierungsaufgaben. Ein Ziel ist es, die verschiedenen Aufgaben der jeweiligen Hochschulen in einen gemeinsamen, geteilten Aufgabenpool zu überführen. An den beteiligten Hochschulen kommen bereits verschiedene, über Jahre gewachsene intelligente Tutorensysteme (ITS) zum Einsatz. Über die Aufgaben, den Aufgabenpool, die ITS und ihre didaktische Nutzung und technische Weiterentwicklung findet im Netzwerk ein kontinuierlicher und praxisnaher Austausch statt.
Wenn Sie Interesse haben, am nächsten Treffen teilzunehmen, nehmen Sie gerne Kontakt mit uns auf!